GIỚI THIỆU BÀN ĐIỀU KHIỂN DS-1200KI

Bảng 1 – Mô tả các cổng kết nối phía sau.

Các nút chức năng.

Bảng mô tả chức năng các nút nhấn.

CẤU HÌNH CƠ BẢN BÀN ĐIỀU KHIỂN
Kích hoạt thiết bị bằng phần mềm SADP
- Chọn thiết bị đặt mật khẩu để kích hoạt (từ 8 – 16 ký tự cả chữ lẫn số)

- Chỉnh sửa thông số mạng của bàn điều khiển cho phù hợp với lớp mạng

Kích hoạt trực tiếp trên thiết bị

- Sau khi nhập mật khẩu, nhấn nút OK trên bàn điều khiển hoặc nhấn nút ở giữa cần điều khiển để xác nhận.
- Sau khi kích hoạt, cần chỉnh lại ngày tháng và thời gian cho đúng.
- Vào giao diện Login trên bàn điều khiển, nhập User và Pswd của bàn điều khiển.

- Nhấn nút OK để truy cập vào giao diện hoạt động của bàn điều khiển.
- Trong hộp thoại Login, nếu nhập sai mật khẩu 7 lần đối với người dùng Admin hoặc 5 lần với tài khoản Operator, tài khoản người dùng hiện tại sẽ bị khóa trong 30 phút.

- Đăng nhập bàn điều khiển trên trình duyệt
- Mở trình duyệt web, đăng nhập địa chỉ (https://IP Address ) của thiết bị.
- Nhập user name + mật khẩu của bàn điều khiển để vào giao diện




- Trên giao diện Login, nhập user và mật khẩu để vào thiết bị.

- Nhấn nút MODE trên bảng điều khiển để vào chế độ hoạt động cho các thiết bị khác nhau.

- Sử dụng cần điều khiển để chọn chế độ hoạt động và nhấn nút OK vào chế độ hoạt động.

- Chọn chế độ hoạt động là Keyboard nhấn trực tiếp Num + CAM để chọn camera PTZ cần điều khiển.
- Trong đó Num là ID của camera IP PTZ được gán vào bàn điều khiển (hiển thị trong mục Input Channel).

- Nhấn Num + PRESET để gọi các điểm preset đã được cấu hình bằng máy tính.

- Nhấn Num + PATROL để gọi các patrol đã được cấu hình bằng máy tính.
- Nhấn Num + PATTERN để gọi các pattern đã được cấu hình bằng máy tính.
- Chọn chế độ hoạt động là DVR by IP trên bàn điều khiển.
- Nhấn các nút Num + DEV trên bàn điều khiển để chọn ID thiết bị (xem trong mục Device Management -> Device List -> DVR/NVR)

- KEY: cho phép nhập các lệnh vào để điều khiển DVR/NVR.
- Nhấn FOCUS-/MULT (nhấn nhiều lần sẽ cho phép chọn các kiểu sắp xếp khung hình trên màn hình tương ứng).
- Nhấn ZOOM-/MAIN/SPOT: để chọn chuyển đổi giữa các ngõ ra xuất hình khác nhau (HDMI/VGA/CVBS).
- Nhấn IRIS-/PTZ Num (vị trí kênh camera PTZ tương ứng trên đầu ghi) để điều khiển kênh PTZ đã gán vào đầu ghi.
- Nhấn Num + PRESET / Num + PATROL / Num + PATTERN (Num : các nút từ 1 -> 9) để gọi các preset / patrol / pattern tương ứng.
- Nhấn WIPER/MENU để gọi Menu chính của đầu ghi DVR/NVR.


- Giao diện quản lý tài khoản operator

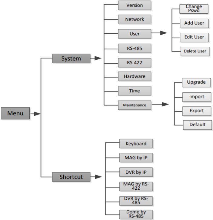
- Chọn System để cấu hình hệ thống.

- Có thể cấu hình các thông số bao gồm: mạng, người dùng, RS-422, RS-485, phần cứng, thời gian và bảo trì.

- User: nhấn chọn User để vào giao diện người dùng như hình đưới. Có thể thay đổi các thông số người dùng.

- RS-485/RS-422: Giao diện thiết lập RS-485/RS-422. Cho phép kết nối camera analog dome hoặc DVR với bàn điều khiển qua cổng nối tiếp RS-485 và MVC/MAG với bàn điều khiển qua cổng RS-422.

- Hardware: có thể thiết lập chế độ tự động thoát tài khoản sau 30 phút không thao tác.

- Maintenance: vào maintenance để vào giao diện thiết lập bảo trì hệ thống.


HIKVISION chính hãng giá rẻ – CAMERA BÁN CHẠY SỐ 1 THẾ GIỚI
- Địa chỉ: Liên Hệ để tư vấn đúng dòng , đúng sản phẩm trước khi lắp đặt
- Hotline: 0866501503
- Website:
- Email: [email protected]
—————————————————–
Câu hỏi thường gặp
HƯỚNG DẪN SỬ DỤNG BÀN ĐIỀU KHIỂN HIKVISION chính hãng giá rẻ DS-1200KI là gì?
Đây là nội dung được giới thiệu trong bài viết này. Bài viết tập trung vào thông tin chính, điểm nổi bật, cách chọn phù hợp và những lưu ý quan trọng trước khi sử dụng hoặc mua.
Khi chọn HƯỚNG DẪN SỬ DỤNG BÀN ĐIỀU KHIỂN HIKVISION chính hãng giá rẻ DS-1200KI cần lưu ý gì?
Bạn nên kiểm tra mục đích sử dụng, vị trí lắp đặt hoặc mang theo, nguồn điện, kết nối, khả năng lưu trữ, độ rõ hình ảnh, cách cài đặt và chính sách bảo hành để chọn đúng nhu cầu thực tế.
HƯỚNG DẪN SỬ DỤNG BÀN ĐIỀU KHIỂN HIKVISION chính hãng giá rẻ DS-1200KI phù hợp với nhu cầu nào?
Phù hợp với người đang tìm giải pháp theo đúng nội dung bài viết. Để chọn đúng phiên bản, nên đối chiếu thêm mô tả chi tiết, thông số kỹ thuật, ảnh thực tế và điều kiện sử dụng thực tế.
Trước khi mua HƯỚNG DẪN SỬ DỤNG BÀN ĐIỀU KHIỂN HIKVISION chính hãng giá rẻ DS-1200KI nên kiểm tra gì?
Nên xem kỹ thông số chính, phụ kiện đi kèm, khả năng tương thích, cách sử dụng, thời gian bảo hành, đổi trả và các điều kiện vận hành để tránh chọn sai nhu cầu.
